现在,青岛满大街都是无人车送快递;满车间都是机器人打螺丝;上海土建中搬砖、砌墙等基础基建活,早已实现机器人上岗,可怕的是,砌墙机器人日工作量抵10名工人,精度达毫米级,主流机型单日可砌砖3000块,工作量相当于5-10名传统砌墙工人总和,工效比人工提升4倍。物料运输机器人自动完成砌块拆垛、码垛、装载,还能自主爬坡、乘坐施工电梯,将物料精准送到指定楼层。日均搬运15吨建筑材料,效率是人工的6倍以上。那些力量型技术型高薪资工作岗位已经被智能机器人所取代。智能机器人抢了传统工作岗位,返乡农民工该怎样找到挣钱出路?

面对智能机器人铺天盖地的岗位碾压,对多年来传统岗位的打工人是一个极大冲击:智能机器人当道,农村打工人今后还能干些啥?尽管一些自媒体作者在短视频中就智能机器人大量上岗挤压打工人现象为打工族发声!但智能机器人上岗是社会进步,是大势所趋,只会加强不能改变。
为了应对世界经济下行,这几年各行业都需要勒紧腰带过日子,企业产能过剩、消费能力不足导致企业和打工群体都承受了较大压力。首先是企业,把减少成本增加企业收入问题放在第一位,选择了减少用工成本,提升工作效率对策,开始使用智能机器人上岗。面对智能机器人从技术替代、岗位替代和机器替代三个层面强大综合能力,农民工毫无应对的能力,传统工作岗位纷纷被取代、被挤占、被退让。多年来的农民工传统身份被智能机器人终结。甚至已有不少返乡农民工滞乡,文化程度本就不高的农民工群体承受着传统岗位被减少的压力。这是当下及以后若干年需要解决的返乡农民工滞乡就业问题。
但是,由于智能机器人领域起步晚,当下所能取代的仅限于部分规模化流程化工作岗位,对于农村那些效益高、投入小的特色产业,还面临技术和市场的壁垒,成为智能机器人工作的盲区。这给返乡农民工就业提供了发展机会。
那些冲出智能机器人岗位重围的返乡农民工新的就业机会案例证明,农村许多打工和就业领域和工作岗位是智能机器人相当时间内所不能取代的。
农村是一个广阔特色产业天地,是农民工施展才能的大舞台,农村特色种植业、养殖业、中药材生产加工、开发、购销行业,处处藏有增收创收就业机会。
但并不是说要花大价钱去购买种昂贵苗去养殖宠物、稀有动物,珍稀动物,预算越高成本越大风险越大。要挖掘那些有资源、有销路的特色种植养殖业项目,先小规模种植养殖,成功了再扩大规模,这才适合返乡农民工就业特点。只有成本小、周期短、价格高、销路有保障,才是农民工返乡就业着眼点和立足点。
当然,要选择特色种植养殖就业项目和打工岗位,如今特色种植养殖业属性在“销路窄”和“销路宽”的概念的定义属性上已经发生了本质的变化,必须破除改开初期那种药用特色种植养殖业项目就是“销路窄”就是“骗局”的旧观念。种植养殖小麦、玉米,猪牛羊项目销路宽,但都不值钱;依靠科研院所技术与市场,发展特色种植养殖业合同项目,比过去有了法律合同兜底,成功者越来越多,合作方式越来越得到更多种植养殖户的认可。当年马云、马化腾当年都曾经被骂为骗子,几十年过去了,如今都把企业做成独一无二,当年骂人者态度也早已发生了180度大转弯。
当然,什么时候都不会避免骗局,就业一定要先学会防骗,什么是骗局?做三、五年暴利,赚了昧心钱,然后瞬间玩消失,养殖户找不到收购企业了。
什么是成功就业项目?那些有合同,有合法手续,只做一个产品项目的企业,几十年不变,那大概是成功项目闷声发大财。
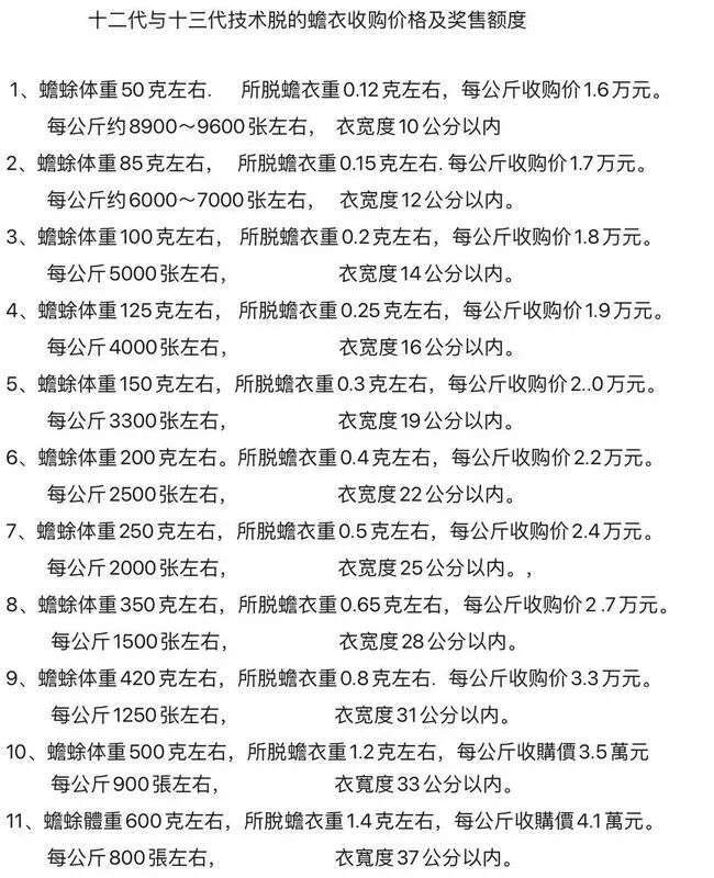
只要立足本地资源,就有特色种植养殖项目可挖,例如随着大健康行业和产业的兴起,各地资源丰富的中药材种植养殖加工项目可以挖掘,藏着许多打工就业机会。海宁市龙头阁两栖爬行动物研究所统计,有数十位返乡农民工,从事订单养殖蟾蜍采集蟾衣,一个人一亩地一年收入在十万元左右,规模化的年创收在数十万元。
由于许多特色行业产业技术复杂性尚未进入流水化作业,智能机器人难以采集到养殖蟾蜍采集蟾衣人工养殖和采集蟾衣加工操作这些养殖加工业自动化操作数据参数,只能靠人工去完成。而机器人工作的盲区,都藏着我们返乡农民工创业和打工发展的潜在机会。一些返乡农民工用自身行动已经证明,可以大有所为!
这样,当我们在面对!满大街无人车送快递时,不是抱怨,而只会感谢智能机器人为我们足不出户快递收发销售中药材蟾衣提供了方便。
传统岗位被智能机器人抢去,2026年农民工该怎样找到挣钱出路?海宁市龙头阁两栖爬行动物研究所文章原创,谢绝搬运,侵权必究
研究所所长蒋张林手机微信同号:13375735389